北理工在镍基高温超导理论研究方面取得重要进展
来源: 供稿: 摄影: 审核:陈珂 作者: 发布时间:2023-12-07 浏览量:

今年,中山大学王猛教授的课题组在Nature上发文,以报道他们在14.6 ~30Gp压力下的La3Ni2O7材料中所发现的临界温度接近80K的高温超导现象,在整个凝聚态物理领域引起了广泛的关注。目前,该体系的超导机理尚不明确。如何提高超导临界温度成为该领域最为关注的问题之一。
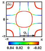
北京理工大学物理学院杨帆教授课题组与合作者通过细致分析实验现象,提出“交换密度波涨落”的超导机理。基于此观点,他们首次采用无规相近似方法对材料的宏观性质作了系统的微观理论计算,结果显示超导的配对对称性为s±-wave(图1)。该观点受到镍基超导研究领域的广泛认同和跟进,成为该研究领域有影响力的观点之一。


图1 (a):超导配对对称性为s-wave。 (b)s±-wave超导能隙函数在费米面上的分布
同时,论文工作认真考虑了顶角氧缺陷对高温超导的影响,研究发现在顶角氧缺陷附近会形成局域磁矩(local moment phase),从而大大压制了超导的临界温度(图2)。这说明在制备样品时保证充足的氧压对La3Ni2O7材料实现高温超导至关重要。


图2 (a)顶角氧缺陷附近形成的局域磁矩。 (b) 超导临界温度作为顶角氧缺陷浓度的函数。
该工作相关论文”s±-Wave Pairing and the Destructive Role of Apical-Oxygen Deficiencies in La3Ni2O7 under Pressure” 在国际顶尖刊物《Phys. Rev. Lett》上发表,获得国际学术界的广泛认同和跟进,成为目前该研究领域的重要理论研究之一[arXiv上已被引用30余次]。杨帆教授指导的博士生刘玉波博士为论文的第一作者。杨帆教授与南方科技大学陈伟强教授、梅佳伟教授为该论文的共同通讯作者;参与论文工作的还有南方科技大学叶飞教授。工作得到国家自然科学基金重点项目、面上项目的支持。
论文链接:10.1103/PhysRevLett.131.236002
作者简介:
杨帆2004年加入北京理工大学物理系,2013年被聘为教授。研究方向为强关联和超导理论,在铜氧化物高温超导、量子自旋液体、铁基超导、魔角石墨烯关联电子态、准晶超导等领域作出一系列研究结果。六次承担国家自然科学基金项目,获得教育部新世纪优秀人才称号。在国际高水平刊物发表论文70余篇,其中包括在顶尖期刊《Phys. Rev. Lett》上发表论文8篇,在《Nat. Commun.》发表论文1篇。总引用率2500余次。
